Free Printables Online
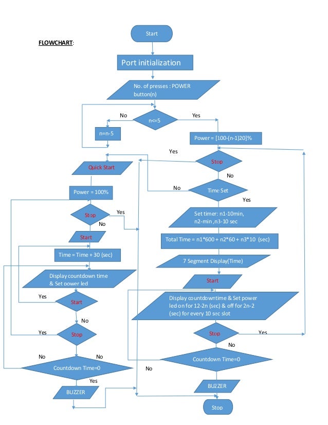
Microwave Flow Chart
young living business card template free
yearbook ladder template
yoga certification oklahoma
yearly planning calendar template
year 5 narrative writing samples
yt banner template
yearly budget template free
zero based budget worksheet
Flowchart Of Microwave Oven Watcher Download Scientific
Flowchart Of Microwave Heating Analysis Download
Using Office Microwave Flowchart
Flow Chart Of The Proposed Microwave Treatment Procedure
Star Noaa Nesdis Center For Satellite Applications And
Learn To Unleash The Power Of Flowcharts Creately Blog
Method Of Cooking Meat In A Microwave Oven Patent 0001396
T209 Page
Engineer On A Disk
Flow Chart For Synthesis Of Zno Nanopowders By Microwave
Figure 1 From Microwave Ics Design And Technology Tradeoffs
Tasks For The Microwave Interaction Design
Microwave Repair Flowchart Microwave Microwave Oven
Graduate Program Flow Charts Electrical And Computer
Plos One Estimating The Effective Permittivity For
3 Flow Chart Of Microwave Assisted Extraction And
Detailed Design
Figure 2 From Effects Of Applying A Frequency And Phase
Design Of Microwave Oven Using 8051 Micro Controller
Figure 9 Flow Chart Of Program Design And Development Of
Let S Use Esr V Adjustment Of Microwave Power
Source :
pinterest.com
Popular Posts
Nfl Flyer Template
Pdf Legionella Risk Assessment Template
Nutone Hb80rl Wiring Diagram
Monthly Sales Log Template
Piezo Diagram
Pay To Have Someone Write Your Resume
Middle School Cornell Note Taking Template
Monthly Rent Statement Template
Outside Fuse Box Tripped
Ocr Receipt Scanner
Mediation Certification Texas
Meeting Memo Sample
Photoshop Cake Templates
Payroll Calculator Template For Excel
Ohio Means Jobs Resume Builder
Ninja Birthday Invitations Printable
Online Flyer Maker Template
Mentoring Goals Worksheet
Neat Receipt Scanner
Pin Diagram Of 8051 Microcontroller With Explanation
Pc Wire
Mavis Tire Printable Coupon
Microsoft Word Meeting Minutes Template
Paralegal Job Description Resume
Offer To Buy House Template
Order Custom Certificates
Money Wallet Card Template Free
Marine Battery Switch Diagram
Mk3 Jettum Fuse Box Diagram
Note Taking Template For Disciplinary Meeting
Perimeter Worksheets 3rd Grade
Mom Or Dad Baby Shower Game Free Printable
Mit Sloan Certificate Cost
One Page Resume Template Word Download
Msd Digital 7 Wiring Diagram
Minimum Viable Product Template Pdf
Name Change Affidavit Sample
Order Form Pdf Template
Minority Certification Georgia
Modern Business Document Templates
Medical Validation Certificate
Mysql Database Templates
Meeting Agenda Staff Meeting Minutes Sample Pdf
Marketing Communications Plan Template
Medical Service Receipt Template
Non Profit Donation Receipt Sample
Pioneer Avic D1 Wiring Diagram
Medicare Certification Form
Medical Graduate Cv Sample
Mermaid Cupcake Cake Template
Painter Business Card Template
Peugeot 306 Brake Light Wiring Diagram
Monthly Billing Statement Sample
Party Signs Printable
Moving Labels Printables